湖南二三类医疗器械生产许可办理/延续/变更流程及材料清单
来源:医疗器械注册代办 发布日期:2021-03-08 阅读量:次
文章内容来自湖南省药品监督管理局关于实施第二、三类医疗器械生产许可全程无纸化网上办理的公告(2021年 第10号)文件。

一、Ⅱ、Ⅲ类医疗器械生产许可证核发流程及材料清单
1.Ⅱ、Ⅲ类医疗器械生产许可证核发流程

暂停环节:补充材料、整改;法定时限:40个工作日;承诺时间:27工作日
2. 生产许可证核发文书
| 序号 | 环节名称 | 文书 |
| 1 | 受理 | 受理通知书 不予受理通知书 补正材料通知书 工作流程单 行政许可审批表 行政许可申请收到材料凭据 |
| 2 | 资料审查 | 行政许可审批表 |
| 3 | 现场检查 | 现场检查通知书、湖南省医疗器械生产企业现场检查委托书(如有)、医疗器械生产质量管理规范现场检查记录表、现场检查承诺书、湖南省医疗器械规范检查纪律、医疗器生产质量管理规范现场核查方案、医疗器械生产质量管理现场检查样品真实性核查记录表(如有)(均可公开) |
| 4 | 整改、补充资料通知书 | (1)整改报告; (2)资料审查环节需补充的资料(如有) ((1)(2)由企业提交,原件扫描) (3)医疗器械生产质量管理规范复查检查记录表 (4) 现场检查延期申请 ((3)(4)由器械处上传) |
| 5 | 复核 | |
| 6 | 审核 | |
| 7 | 审定 | (结束) |
| 8 | 准予许可(证书校对) | 准予许可决定书 |
| 9 | 不予许可 | 不予许可决定书 |
| 10 | 制证 | 打印纸质证照 |
| 11 | 归档 |
3. 生产许可证核发材料清单
| 序号 | 材料名称 | 材料形式 | 电子必传 |
| 1 | 《医疗器械生产许可证》申请表、保证声明(共同部分) | PDF扫描文档 | 是 |
| 2 | 企业持有的所生产医疗器械注册证及产品技术要求复印件(共同部分) | PDF扫描文档 | 是 |
| 3 | 法定代表人、企业负责人的身份、学历、职称证明复印件及工作简历(共同部分) | PDF扫描文档 | 是 |
| 4 | 生产场地证明文件(房产产权证明复印件);生产场地平面图,并标明功能区及建筑面积、生产面积、检验面积和仓储面积;有洁净要求的车间,须标明净化面积、功能间及人物流走向原件;生产无菌医疗器械的,需提供环境检测报告(共同部分) | PDF扫描文档 | 是 |
| 5 | 主要生产设备及检验设备目录(共同部分) | PDF扫描文档 | 是 |
| 6 | 质量手册和程序文件目录,包括产品生产和质量管理过程中需要建立的各种工作程序文件目录、企业组织结构图(共同部分) | PDF扫描文档 | 是 |
| 7 | 生产产品的工艺流程图,并注明主要控制项目和控制点,包括关键工序和特殊过程的设备、人员及工艺参数控制的说明(共同部分) | PDF扫描文档 | 是 |
| 8 | 经办人身份证明复印件及授权证明(共同部分) | PDF扫描文档 | 是 |
| 9 | 生产、技术、质量部门负责人的身份、学历、职称证明复印件及工作简历,任职文件复印件(自行生产提交) | PDF扫描文档 | 是 |
| 10 | 生产管理、质量检验岗位从业人员学历、职称一览表,并标明所在部门;学历和职称证书的复印件(自行生产提交) | PDF扫描文档 | 是 |
| 11 | 《湖南省医疗器械注册人制度试点工作受托生产备案表》、受托生产企业《医疗器械生产许可证》复印件(委托生产提交) | PDF扫描文档 | 是 |
| 12 | 注册人和受托生产企业的生产、质量和技术负责人的身份、学历、职称证明复印件及工作简历,任职文件复印件(委托生产提交) | PDF扫描文档 | 是 |
| 13 | 受托生产企业的生产管理、质量检验岗位从业人员学历、职称一览表,并标明所在部门复印件(委托生产提交) | PDF扫描文档 | 是 |
| 14 | 医疗器械注册人委托生产合同、医疗器械注册人委托生产质量协议、对受托生产企业生产和质量管理能力的综合评估报告(委托生产提交) | PDF扫描文档 | 是 |
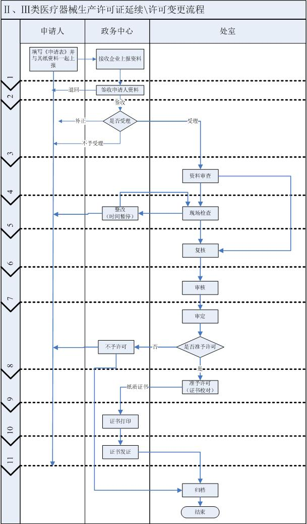
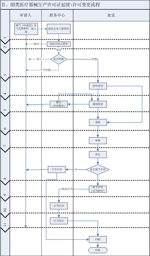
二、Ⅱ、Ⅲ类医疗器械生产许可证延续(不适用“承诺即换证”情形)
1.Ⅱ、Ⅲ类医疗器械生产许可证延续流程

暂停环节:补充材料、整改法定时限:40个工作日承诺时间:27工作日
2. 生产许可证延续文书
| 序号 | 环节名称 | 文书 |
| 1 | 受理 | 受理通知书 不予受理通知书 补正材料通知书 工作流程单 行政许可审批表 行政许可申请收到材料凭据 |
| 2 | 资料审查 | 行政许可审批表 |
| 3 | 现场检查 | 现场检查通知书、湖南省医疗器械生产企业现场检查委托书(如有)、医疗器械生产质量管理规范现场检查记录表、现场检查承诺书、湖南省医疗器械规范检查纪律、医疗器生产质量管理规范现场核查方案、医疗器械生产质量管理现场检查样品真实性核查记录表(如有)(均可公开) |
| 4 | 整改、补充资料通知书 | (1)整改报告;(2)资料审查环节需补充的资料(如有)((1)(2)由企业提交,原件扫描)(3)医疗器械生产质量管理规范复查检查记录表(4)现场检查延期申请((3)(4)由器械处上传) |
| 5 | 复核 | |
| 6 | 审核 | |
| 7 | 审定 | |
| 8 | 准予许可(证书校对) | 准予许可决定书 |
| 9 | 不予许可 | 不予许可决定书 |
| 10 | 制证 | 打印纸质证照 |
| 11 | 归档 |
3. 生产许可证延续材料清单
| 序号 | 材料名称 | 材料形式 | 电子必传 |
| 1 | 《医疗器械生产许可延续申请表》、保证声明 | PDF扫描文档 | 是 |
| 2 | 《医疗器械生产许可证》和《医疗器械生产产品登记表》;所生产医疗器械注册证复印件 | PDF扫描文档 | 是 |
| 3 | 经办人身份证明复印件及授权证明 | PDF扫描文档 | 是 |
三、Ⅱ、Ⅲ类医疗器械生产许可证许可事项变更
1.Ⅱ、Ⅲ类医疗器械生产许可证许可事项变更流程

暂停环节:补充材料、整改法定时限:40个工作日承诺时间:27工作日
2. 许可事项变更文书
| 序号 | 环节名称 | 文书 |
| 1 | 受理 | 受理通知书 不予受理通知书 补正材料通知书 工作流程单 行政许可审批表 行政许可申请收到材料凭据 |
| 2 | 资料审查 | 行政许可审批表 |
| 3 | 现场检查 | 现场检查通知书、湖南省医疗器械生产企业现场检查委托书(如有)、医疗器械生产质量管理规范现场检查记录表、现场检查承诺书、湖南省医疗器械规范检查纪律、医疗器生产质量管理规范现场核查方案、医疗器械生产质量管理现场检查样品真实性核查记录表(如有)(均可公开) |
| 4 | 整改、补充资料通知书 | (1)整改报告;(2)资料审查环节需补充的资料(如有)((1)(2)由企业提交,原件扫描)医疗器械生产质量管理规范复查检查记录表现场检查延期申请((3)(4)由器械处上传) |
| 5 | 复核 | |
| 6 | 审核 | |
| 7 | 审定 | |
| 8 | 准予许可(证书校对) | 准予许可决定书 |
| 9 | 不予许可 | 不予许可决定书 |
| 10 | 制证 | 打印纸质证照 |
| 11 | 归档 |
3. 许可事项变更材料清单
| 序号 | 材料名称 | 材料形式 | 电子必传 |
| 1 | 《医疗器械生产许可变更申请表》、保证声明(共同部分) | PDF扫描文档 | 是 |
| 2 | 《医疗器械生产许可证》复印件(共同部分) | PDF扫描文档 | 是 |
| 3 | 经办人身份证明复印件及授权证明(共同部分) | PDF扫描文档 | 是 |
| 4 | 增加产品的医疗器械注册证与产品技术要求复印件(自行生产增加产品/委托生产增加产品提交) | PDF扫描文档 | 是 |
| 5 | 增加产品的主要生产设备和检验设备目录;增加产品的工艺流程图,并注明主要控制项目和控制点(关键工序和特殊过程的设备、人员及工艺参数控制的说明)(自行生产增加产品/委托生产增加产品提交) | PDF扫描文档 | 是 |
| 6 | 企业增加生产产品的情况说明(内容应包括申请增加生产产品是否属于原生产范围。属于原生产范围的,说明增加生产产品与原许可生产产品的生产工艺和生产条件要求是否相似)(自行生产增加产品/委托生产增加产品提交) | PDF扫描文档 | 是 |
| 7 | 生产场地证明文件(房产产权证明复印件);生产场地平面图,并标明功能区及建筑面积、生产面积、检验面积和仓储面积;有洁净要求的车间,须标明净化面积、功能间及人物流走向原件;生产无菌医疗器械的,需提供环境检测报告(自行生产地址非文字变更/委托生产地址非文字性变更提交) | PDF扫描文档 | 是 |
| 8 | 《医疗器械注册证》、《湖南省医疗器械注册人制度试点工作受托生产备案表》、受托生产企业《医疗器械生产许可证》复印件(委托生产增加产品/委托生产地址非文字性变更提交) | PDF扫描文档 | 是 |
| 9 | 医疗器械注册人委托生产合同、医疗器械注册人委托生产质量协议、对受托生产企业生产和质量管理能力的综合评估报告(委托生产增加产品/委托生产地址非文字性变更提交) | PDF扫描文档 | 是 |
注:所有环节可退回(除特殊环节外),特殊环节包括:时间开始环节(受理)、时间结束环节(审定)、时间暂停环节(整改等)。

站点声明
本网站所提供的信息仅供参考之用,并不代表本网赞同其观点,也不代表本网对其真实性负责。图片版权归原作者所有,如有侵权请联系我们,我们立刻删除。如有关于作品内容、版权或其它问题请于作品发表后的30日内与本站联系,本网将迅速给您回应并做相关处理。
郑州思途医疗科技有限公司专注于医疗器械产品政策与法规规事务服务,提供产品注册备案申报代理、临床试验、体系建立辅导、分类界定、申请创新办理服务。
行业资讯
知识分享






豫公网安备 41010202003160号